RO
EN
RU
Contact
|
Harta
Flux RSS
Widget Informer
Actualizat pe: 17.04.2026
MENIU
Categorii
Categorii
Prima
|
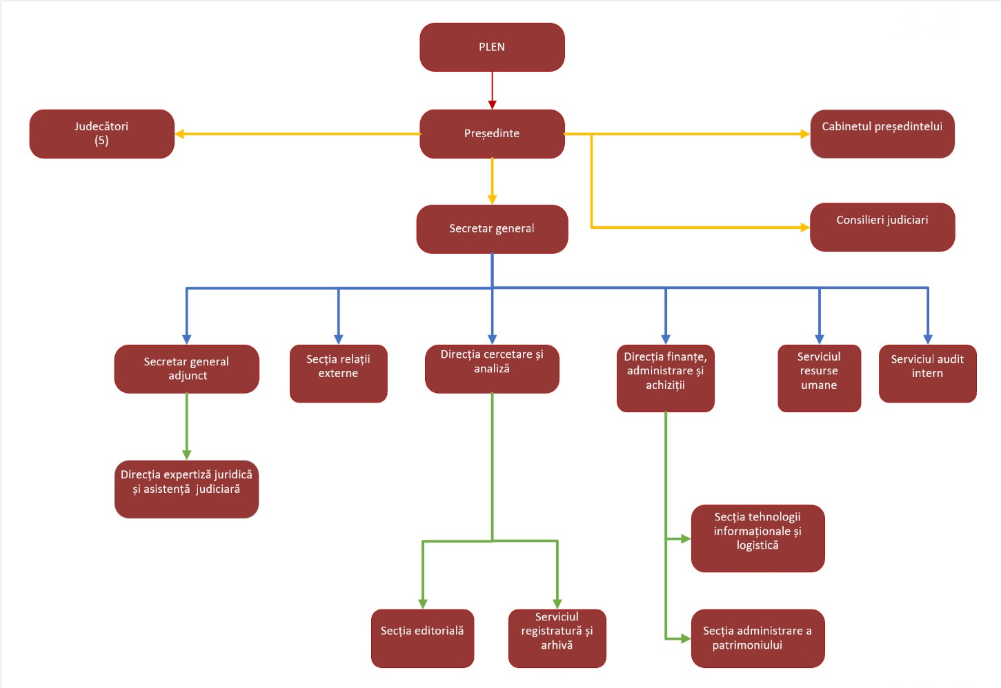
Organizarea Curții
| Structura organizatorică
Structura organizatorică
imprimare
Prezentare generală
Activitatea jurisdicţională
Informaţii utile
Organizarea Curții
Media
Rezumate CEDO
E-mail:
secretariat@constcourt.md
Informații sesizări.:
+373 22 25-37-20
Relații cu presa.:
+373 69349444
Total vizitatori
:
//
Vizitatori ieri
:
//
azi
:
//
Online
:
Acces rapid
Widget informer
publica info din site
CCDOC
baza de date
Glosar de Termeni
Formulare de sesizare
Contactează Curtea
Selectează culoarea